当前位置:首页>业务指南>交易规则
武汉光谷联合产权交易所非国有产权交易规则
发布日期:2021-05-19
字体大小:A -A +

第一章 总 则

第一条为规范在武汉光谷联合产权交易所有限公司(以下简称“光谷联交所”)进行的非国有产权交易行为,保障交易各方的合法权益,维护交易秩序,提高交易效率,根据国家有关法律法规,制定本规则。

第二条本规则所称企业非国有产权是指国有参股企业、自然人或其他非国有组织对企业各种形式的出资所形成的权益。

《企业国有资产交易监督管理办法》(国务院国资委财政部令第32号)规定的企业国有资产交易及其它相关文件政策规定须进场公开交易之外的其他产权进场交易适用本规则。

第三条从事非国有产权交易活动应当遵守国家相关法律、行政法规和部门规章的规定。

第四条非国有产权交易应遵循诚信、择优、高效的原则,不得侵犯他人的合法权益和损害社会公共利益。

第五条非国有产权交易的转让方和意向受让方可由光谷联交所的合作伙伴引入进行交易。

第二章 受理转让申请

第六条非国有产权转让方应具备产权转让的主体资格,保证拟转让产权依法可以转让,并履行内部决策等相关程序。

第七条转让方应与光谷联交所签订《非国有产权转让委托合同》。

第八条转让方应向光谷联交所提交下列材料:

(一)《非国有产权转让信息发布申请书》;

(二) 转让方为企业或其他经济组织的,应提供内部决策文件、章程或章程性文件(转让方为上市公司的,决策文件还应符合相关监管部门规定);

(三)转让企业股权或权益的,须提供标的企业章程或章程性文件,并依据其章程或章程性文件出具关于转让行为的股东会、董事会或其他机构决议文件;

(四)转让方、标的企业主体资格证明;

(五)转让标的涉及其他权利的,须通知相关权利人或经相关权利人同意;

(六)光谷联交所根据项目情况要求提交的资产评估报告、法律意见书或最近一期财务报表等其他资料(视项目具体情况选择提供)。

第九条《非国有产权转让信息发布申请书》的内容包括转让方的承诺事项、转让方和转让标的基本情况、交易条件、转让价格、受让方资格条件、竞价方式的选择、保证金的设置、与转让标的相关的重大事项等内容。

第十条转让方应对所提交材料的真实性、完整性、有效性、准确性负责。由合作伙伴引入进行交易的项目,受托合作伙伴应对转让方提交材料的真实性、完整性、准确性、有效性和合规性进行核实。

第十一条非国有产权转让申请在光谷联交所挂牌转让的,由光谷联交所将项目信息在公司网站或公开发行的经济或金融类报刊进行信息发布,公开征集意向受让方,并确定受让方的交易方式。经公开征集只产生一家符合条件意向受让方的,可以协议转让;产生两家及两家以上符合条件意向受让方的,可选择网络竞价、拍卖等竞价方式确定受让方。

第十二条转让方可以根据转让标的实际情况设置受让条件,但应符合相关法律法规的规定。

第十三条非国有产权转让项目涉及优先购买权或优先承租权情况的,应符合相关法律法规的规定及公司章程或章程性文件的要求。

第十四条光谷联交所对转让方提交的材料进行形式审查,审查通过的,光谷联交所向转让方出具《非国有产权转让信息发布申请受理通知书》;审查未通过的,光谷联交所将审查意见告知转让方。

第三章 发布转让信息

第十五条转让方应当明确转让信息发布的期限,首次信息披露期限不少于5个工作日,发布期限自光谷联交所网站发布转让信息之次日起计算。转让项目信息披露累计发布时间不超过一年。

选择拍卖转让方式的,信息披露期限按照《中华人民共和国拍卖法》执行。

第十六条光谷联交所依据转让方的申请,将项目信息通过光谷联交所网站等途径公开发布,征集意向受让方。转让方还可自行选择经济或金融类报刊等其他补充信息发布通道,光谷联交所将视具体情况予以配合发布,由此产生的费用由转让方自行承担。

第十七条转让方不得在信息发布期间擅自变更信息中公布的内容和条件。如特殊原因确需变更或终止项目的,且未征集到意向受让方报名的前提下,经转让方重新,光谷联交所审核后,在原信息发布渠道重新予以披露。发布信息变更但继续挂牌的项目,重新计算信息发布期限。因转让方在信息发布期间变更或终止所发布信息,导致相关各方损失的,转让方应承担造成相关各方损失的赔偿责任。

第十八条在信息发布期限内未征集到符合条件的意向受让方,且不变更信息发布内容的,转让方可根据《非国有产权转让信息发布申请书》的内容延长信息发布期限,每次延长应当不少于5个工作日;在信息发布期限内未征集到符合条件的意向受让方,本次信息发布活动自行终结,光谷联交所将书面告知转让方。

第十九条信息发布期限内,转让标的发生重大变化时,转让方须在标的发生重大变化24小时内以书面告知光谷联交所,并中止信息发布。

第二十条信息发布期限到期或信息发布中止后,需再次发布转让信息的,转让方应重新提交《非国有产权转让信息发布申请书》和补充材料。

第四章 受让意向登记

第二十一条意向受让方在信息发布期间办理登记手续后,可查阅与交易项目有关的各项文件与资料,并对所知悉的项目信息承担保密义务。光谷联交所、转让方应配合查询洽谈。

第二十二条意向受让方登记期间,应向光谷联交所提交以下材料:

(一)《非国有产权受让申请书》;

(二)主体资格证明或自然人身份证明;

(三)意向受让方为企业或其他经济组织的,应提供相应的内部决策文件和章程或章程性文件;

(四)符合受让资格条件的证明文件;

(五)光谷联交所要求提交的其他文件。

第二十三条联合受让的,联合受让各方应签订联合受让协议,明确各方的权利义务,并推举一方代表联合体各方办理受让相关事宜。

第二十四条意向受让方应对提交材料的真实性、完整性、有效性、准确性负责。由合作伙伴引入进行交易的,受托合作伙伴应对意向受让方提交材料的真实性、完整性、准确性、有效性和合规性进行核实。

第二十五条光谷联交所对提交《非国有产权受让申请书》及受让材料的意向受让方进行逐一登记,并出具《非国有产权受让申请登记通知书》。

第二十六条光谷联交所在信息发布截止次日起5个工作日内,将意向受让方的登记情况及其资格确认意见书面告知转让方。转让方在收到光谷联交所的资格确认意见后,应当在5个工作日内,对意向受让方进行资格审查,并向光谷联交所递交书面资格确认意见。

光谷联交所收到资格确认意见后,对符合条件并按要求交纳受让保证金的意向受让方出具《非国有产权受让资格确认通知书》。 对经审查不符合受让条件的,光谷联交所将书面予以告知。意向受让方应在收到通知次日起2个工作日内按要求做出补正;选择拍卖转让方式的,意向受让方应在受让登记截止日17时前按要求做出补正。

第五章 组织交易及成交签约

第二十七条信息发布期满后,只产生一家符合条件的意向受让方的,光谷联交所组织交易双方进行协议转让,签订《非国有产权交易合同》。

第二十八条信息发布期满后,产生两家及以上符合条件的意向受让方,转让方选择网络竞价方式确定受让方的,参照《武汉光谷联合产权交易所网络竞价暂行规则》实施网络竞价。网络竞价成交的,光谷联交所依据网络竞价结果向受让方发出《竞价结果通知书》,并组织交易双方签订《非国有产权交易合同》。

产生两家及两家以上符合条件的意向受让方,转让方选择拍卖方式确定受让方的,参照《中华人民共和国拍卖法》实施拍卖。采取拍卖方式成交的,受让方应当场签署《拍卖成交确认书》,并同时与转让方签署《非国有产权交易合同》。

第六章 交易资金结算

第二十九条非国有产权交易双方可通过光谷联交所进行交易资金的结算。

第三十条交易完成后,受让方应在约定的期限内,将交易价款足额缴至转让方指定账户。受让方已交纳的保证金,优先扣除其应该交纳的产权交易服务费,余款转为交易价款,不足部分由受让方补足;未成交项目,且不存在不予退回情形的,意向受让方缴纳的保证金无息退还至原账户。

第三十一条交易双方应按照与光谷联交所约定的收费标准支付交易服务费用。

第三十二条光谷联交所在出具交易凭证后5个工作日内将交易价款划转至转让方指定的账号。

第三十三条意向受让方出现以下任一情形的,光谷联交所有权不予退回其保证金(含协议转让保证金、网络竞价保证金、拍卖保证金):

(一)未能对本次产权转让过程中所知悉的有关转让的商业信息(指经光谷联交所及转让方明确要求保密的信息)保守秘密;

(二)提供虚假文件或隐瞒事实的;

(三)在光谷联交所规定期限内受让方未签署《网络竞价成交确认书》、《拍卖成交确认书》、《非国有产权交易合同》的;

(四)采取行贿、恶意串通等非法手段操作转让价格的;

(五)有违反法律、行政法规或本规则规定的其他情形,影响本次产权转让正常进行的。

第七章 出具交易凭证

第三十四条光谷联交所对交易双方签订的《非国有产权交易合同》及相关成交资料进行形式审查。经审查通过且受让方按照交易合同约定支付交易价款,同时交易双方按照约定的收费标准支付交易服务费后,光谷联交所向交易双方出具非国有产权交易凭证。

第八章 其 他

第三十五条非国有产权交易的中止、终结操作,参照光谷联交所《产权交易中止和终结操作细则》执行。

第三十六条非国有产权交易双方及其他相关主体在交易过程中发生争议时,当事人可以向光谷联交所申请调解,光谷联交所参照《产权交易争议调解操作细则》执行。光谷联交所可以根据争议情况中止交易。争议各方经协商或者调解达成一致意见后,可以申请恢复交易;协商或者调解无效,致使交易无法继续进行的,光谷联交所可以终结交易。

第三十七条交易争议经协商或者调解未能解决的,当事人可以向仲裁机构申请仲裁或向人民法院提起诉讼。

第三十八条非国有产权交易过程中禁止下列行为:

(一)扰乱交易秩序的;

(二)以权属不清、权属有瑕疵或者存在权属纠纷的非国有产权进行交易的;

(三)采取欺诈、胁迫、隐瞒信息、恶意串通等手段,妨碍公平交易的;

(四)转让方提供虚假资料、隐瞒重大事项的;

(五)意向受让方在参与受让的过程中存在违反规定或约定,弄虚作假,恶意串通,对转让方、光谷联交所工作人员或其他相关人员施加影响;在竞价过程中,恶意串通压低价格,扰乱竞价交易活动正常秩序,影响竞价活动公正性的;

(六)交易双方违反本规则自行交易的;

(七)法律法规及光谷联交所禁止的其他行为。

交易各方违反规定出现上述禁止行为的,除依照光谷联交所相关规定接受处罚外,给相关权益人造成损失的,应负法律责任。

第三十九条光谷联交所依据本规则进行的各项审查均为合规性形式审查,不承担包括但不限于保证交易方主体资格、交易权限完整、交易标的无瑕疵、交易双方做出的声明及承诺以及提供的文件资料真实准确等一切责任。交易双方自行承担交易风险。

第四十条非国有产权交易的相关材料由光谷联交所存档。

第四十一条转让方可选择委托光谷联交所策划并制定产权转让方案、尽职调查、评估、审计或办理工商变更、权证变更等后续事项,并与光谷联交所签订相关服务协议,约定服务内容和费用,明确双方的权利义务。

第九章 附 则

第四十二条国家法律、法规及政府相关部门对非国有产权交易有特别规定的,从其规定。

本规则未尽事宜,参照光谷联交所其它交易规定执行。

第四十三条本规则由光谷联交所负责解释和修订。

第四十四条本办法自发布之日起施行,原《武汉光谷联合产权交易所非公产权交易规则(试行)》(鄂光谷联交〔2016〕58号)同时废止。

附件:1.非国有产权转让操作流程图

2.转让方需要提交的文件材料

3.意向受让方需要提交的文件材料

附件1:

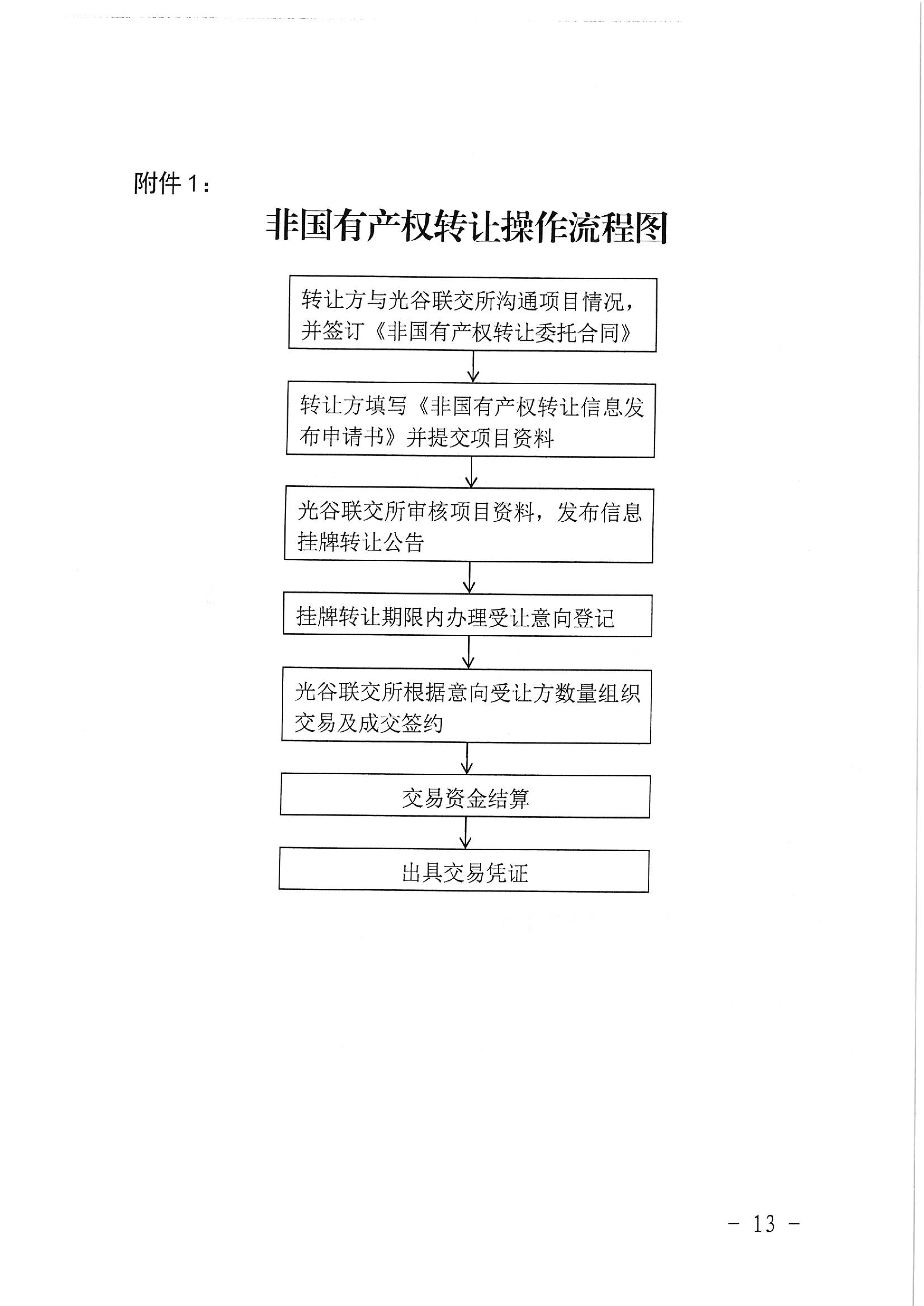
非国有产权转让操作流程图

 

 

附件2:

转让方需要提交的文件材料

一、产权转让委托手续材料(武汉光谷联合产权交易所提供范本文件)

1.《非国有产权转让委托合同》;

2.《非国有产权转让信息发布申请书》;

二、转让方及转让标的主体资格的证明材料

3.转让方为企业的,标的企业提供企业法人营业执照原件及复印件、法定代表人身份证原件及复印件;

4.转让方为自然人的,须提供身份证原件及复印件;

5.转让方出具的授权委托书(武汉光谷联合产权交易所可提供范本)原件及委托代理人身份证原件、复印件;

6.转让方为企业或其他经济组织的、标的企业,提供章程或章程性文件的原件及复印件;

7.转让标的所属行业相关的许可证、资格证原件、复印件;

三、转让项目的批准文件

8.转让方为企业或其他经济组织的、标的企业应依据其章程或章程性文件出具内部决策文件的原件(转让方为上市公司的,决策文件还应符合相关监管部门规定);

四、相关资料(视项目具体情况选择提供)

9.转让标的简介;

10.转让标的中涉及的包括但不限于:土地、房产、注册商标、专利、林权、矿权等涉及必须登记的资产,需提供相关土地使用权证和房屋所有权证、注册商标证书、专利权证书、林权证书等权属证书或批准文件的原件、复印件;

11.转让标的有无资产质押担保等情况的说明。转让标的设定抵押或其他方式担保的合法证明。如设定有担保,应提供担保合同、抵押登记证等文件,以及符合《中华人民共和国担保法》规定的处置方案;经债权金融机构及其他主要债权人书面同意的债权债务处理方案;

12.转让标的是否存在租赁关系。如有租赁关系,应提供租赁合同,以及承租人是否愿意放弃优先购买权的书面意见;

13.转让标的的审计报告和资产评估报告;

14.律师事务所出具的法律意见书;

15.涉讼资产的法院判决书等有关文件;

注:以上所需资料应将原件与复印件同时提供,如是复印件的需加盖公章,方为有效(提交资料纸张以A4幅面为准)。

附件3:

意向受让方需要提交的文件材料

1.企业及其他组织:《非国有产权受让申请书》(可由武汉光谷联合产权交易所提供范本),并提交企业营业执照、法人代表身份证等复印件(需加盖公章),董事会或股东会决议(收购)原件、章程或章程性文件复印件等。如需授权办理的需提交法人授权委托书和受托人身份证明。

2.自然人:《非国有产权受让申请书》(可由武汉光谷联合产权交易所提供范本),并提交身份证复印件、银行存款证明;如需授权办理的需提交授权委托书和受托人身份证明(复印件)。

3.法人联合购买的,还应提供联合受让协议。自然人合伙购买的,还应提供合伙受让协议。

4.需要提交的其他相关材料。

注:以上所需资料应将原件与复印件同时提供,如是复印件的需加盖公章,方为有效(提交资料纸张以A4幅面为准)。