企业邮箱
微信
职工群众“微心愿”征集邮箱
首页
新闻中心
项目大厅
公开信息
竞价大厅
项目招商
业务指南
党的建设
清风产权
关于我们
集团要闻
本所新闻
项目动态
我所召开2023年度工会工作会议
产权转让
企业增资
资产转让
资产租赁
金融资产项目
综合交易
涉讼资产项目
通知公告
成交公告
工商年报
政策法规
企业国有资产交易
行政事业单位国有资产...
金融企业国有资产交易
涉讼资产交易
相关法律政策
交易规则
交易流程
下载中心
文件验签
党建动态
党员先锋
统战群团
领导讲话
学习园地
专题专栏
树立和践行正确政绩观
学习贯彻党的二十届四...
深入贯彻中央八项规定...
喜迎二十大强国复兴有...
十九大六中全会
《武汉加油!致敬最美逆行者!》——第一党支部 辜临春
政策解读
工作动态
廉洁文化
案例通报
光谷联交所党委召开深入贯彻中央八项规定精神学习教育动员部署会
光谷联交所简介
组织架构
企业文化
联系我们
网站首页
新闻中心
集团要闻
本所新闻
项目动态
项目大厅
产权转让
全部
预披露
国有挂牌项目
非国有挂牌项目
企业增资
全部
预披露
增资挂牌项目
资产转让
全部
房屋土地
机动车
机械设备
资产租赁
资产租赁
金融资产项目
挂牌信息
综合交易
全部
破产 重整 清算
涉讼资产项目
摇号公告
公开信息
通知公告
成交公告
产权转让结果公告
企业增资结果公告
资产转让结果公告
租赁结果公告
综合交易结果公告
中止公告
终结公告
工商年报
竞价大厅
竞价大厅
项目招商
业务指南
政策法规
企业国有资产交易
行政事业单位国有资产交易
金融企业国有资产交易
涉讼资产交易
相关法律政策
交易规则
交易流程
下载中心
文件验签
党的建设
党建动态
党员先锋
统战群团
领导讲话
学习园地
专题专栏
学习贯彻党的二十届四中全会精神
深入贯彻中央八项规定精神学习教育
喜迎二十大强国复兴有我
十九大六中全会
清风产权
政策解读
工作动态
廉洁文化
案例通报
关于我们
光谷联交所简介
组织架构
企业文化
联系我们
职工群众“微心愿”征集邮箱
姓名:
部门:
电话:
短信验证码:
点击发送验证码
图形验证码:
留言内容:
当前位置:
首页
>
项目招商
项目招商
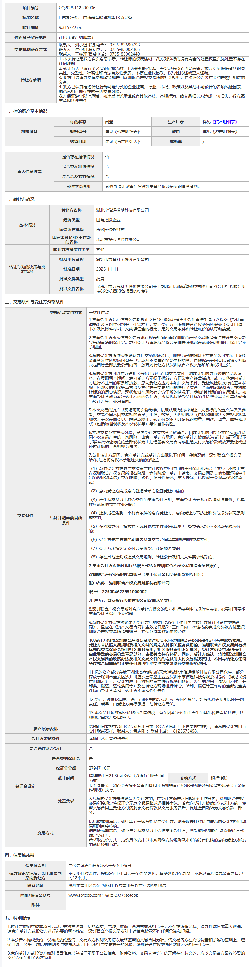
门式起重机、中速静音粉碎机等13项设备
发布日期:2025-12-01
字体大小:
A
-
A
+
(本招商公告内容由委托方提供,光谷联交所不对公告内容真实性和准确性承担任何法律责任。)
分享:
上一篇:
稳压机、五轴伺服机械手等设备
返回列表
下一篇:
46L保温箱-冰板-F210021等14项设备
友情链接
Links
管理部门网站
国务院国资委
湖北省人民政府
湖北省国资委
湖北省科技厅
武汉市国资委
东湖高新
湖北法院网
武汉法院网
行业联盟网站
中国国有企业产权交易机构协会
金马甲
长江产权交易共同市场
新浪产权
合作机构网站
北京产权交易所
上海联合产权交易所
天津产权交易中心
重庆联合产权交易所
山东产权交易中心
山西省产权交易市场
浙江产权交易所
江苏省产权交易所
安徽省产权交易中心
江西省产权交易所
湖南联合产权交易所
河南省产权交易中心
福建省产权交易中心
广东省产权交易集团
广西联合产权交易所
内蒙古产权交易中心
吉林长春产权交易中心
广西北部湾产权交易集团
海南产权交易所
西南联合产权交易所
贵州阳光产权交易所
云南产权交易所
西部产权交易所
甘肃省产权交易所
青海省产权交易市场
宁夏科技资源与产权交易所
新疆产权交易所
广州产权交易所
深圳联合产权交易所
珠海市产权交易中心
沈阳联合产权交易所
杭州产权交易所
厦门产权交易中心
青岛产权交易所
合肥市产权交易中心